近日,YABO鸭脖植物保护学院董汉松教授团队在Molecular Plant上发表了题为“Alternative splicing of OsNPR3promoted by bacterial TAL effectors-targeted splicing regulator OsRBP11 antagonizes OsNPR1 function to enhance disease susceptibility in rice”的研究论文。研究证明,水稻黄单胞菌(Xanthomonas oryzae)转录激活子类效应子(transcription activator-like effectors, TALEs)靶向水稻剪接调控因子OsRBP11,促进OsNPR3前体RNA可变剪接,抑制OsNPR1的抗病功能,导致水稻发生细菌性条斑病和白叶枯病,但OsRBP11自然变异却能赋予水稻广谱抗病性。这项研究揭示了病原细菌破坏植物免疫体系引发致病性的新途径和植物维护免疫系统的新机制,为作物抗病育种提供了新策略。
已知水稻共有11种细菌性病害,其中,X. oryzae pv. oryzae(Xoo)和X.oryzaepv. oryzicola(Xoc)分别引起的白叶枯病和细菌性条斑病属于世界性病害,发生最为频繁,危害最为严重。Xoc和Xoo依靠多种致病因子引发病害,TALEs是关键致病因子。植物病原细菌TALEs靶标基因种类和作用机制,植物决定广谱抗病性的水杨酸旁系同源受体蛋白NPRs的功能关系,都是植物病理学界悬而未决的重大热点问题。团队前期在广东省稻区采集到毒性强于标准菌株RS105的Xoc菌株GD41,并从中鉴定出TAL3GD41,证明TAL3GD41抑制水稻水杨酸信号传导通路,削弱水稻抗病性,增强病菌致病性。本研究计划鉴定TAL3GD41和毒性作用类似的TALEs的靶标基因及其功能机制。结果将部分解答上述热点问题,推进我们关于病原细菌TALEs和植物NPRs功能机制的认识。
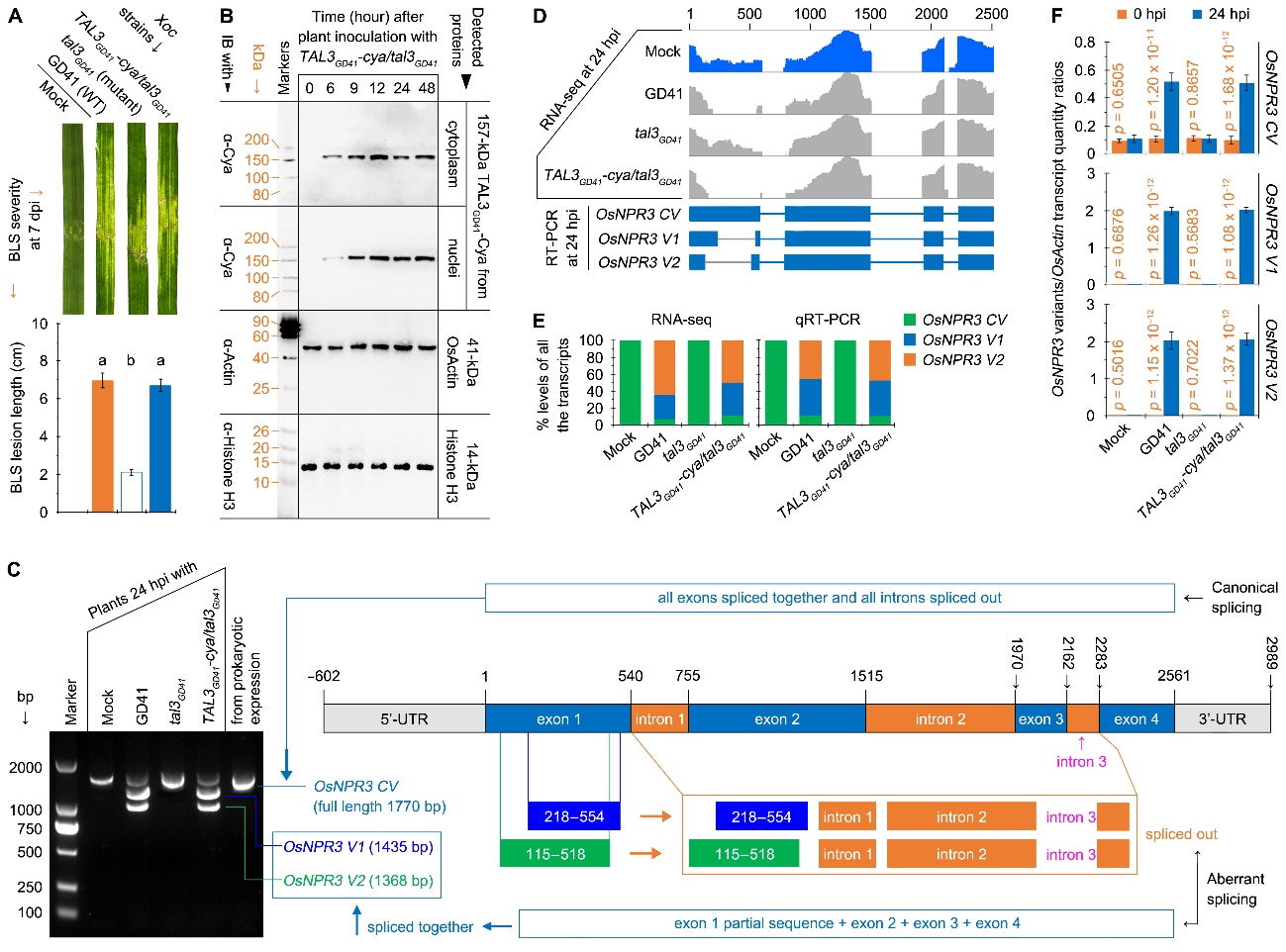
本研究显示,TAL3GD41诱发OsNPR3可变剪接,导致OsNPR3全长转录本(canonical version, CV)和两个短转录本variant 1 (V1)和variant 1 (V2)的产生(图1)。OsNPR3V1和V2均丢失BTB/POZ结构域,保留了ANK结构域。前人研究指出,BTB/POZ参与NPRs降解,ANK决定NPRs与转录因子TGA结合从而激活防卫反应基因表达。本研究证实,OsNPR3V1和V2翻译产生的OsNPR3V1和V2两种蛋白质与OsNPR1竞争结合OsTGA2和OsTGA3,减弱OsNPR1与这两个OsTGA结合的能力,从而抑制OsNPR1作为共转录因子的功能,结果降低了水稻防卫反应基因PR1a的表达水平,削弱了水稻抗病性,赋予病菌致病性(图2)。


图2.OsNPR3 V1和V2同OsNPR1竞争OsTGAs阻碍OsNPR1激活防卫反应基因的功能
TAL3GD41是转录因子,不能直接介入基因转录本可变剪接,必须借助可变剪接调控因子。OsRBP11是一种可变剪接调控因子,含有效应子结合元件(effector binding elements, EBEs)。TAL3GD41通过一个EBE与OsNPR3前体RNA结合,促使OsNPR3发生可变剪接,但OsRBP11的EBE或RNA识别基序(RNA recognition motif, RRM)突变以后,它便丧失调控OsNPR3可变剪接的功能(图3)。

图3.抑制OsRBP11与TAL3GD41或OsNPR3RNA前体互作则能抑制OsNPR3可变剪接
从Xoc菌株GD41和RS105、Xoo菌株PXO86、PXO99A鉴定出80个、克隆了53个TALEs,证明11个TALEs有一个共同靶标,即OsRBP11。对来自世界各地的Aus、indica、japonica和VI/Aromatic水稻共358个品种进行实验,鉴定出这11个TALEs发挥致病性的水稻品种和抗病品种,厘清了一份宝贵的抗病资源,进而证明这11个TALEs在特定感病品种上靶向OsRBP11诱发OsNPR3可变剪接的功能机制(图4)。

图4.代表性TALEs靶向OsRBP11促进OsNPR3可变剪接从而抑制防卫反应基因表达
从4726份水稻基因组数据库中鉴定到9个单核苷酸多态性(single nucleotide polymorphism, SNP)位点,处在TALEs识别的11个EBEs内部或上游,发现携带SNP位点的水稻品种均能阻断TALEs识别,削弱上述4个菌株的毒性,与不存在这种SNPs的水稻品种相比,无论在室内还是田间,对细菌性条斑病和白叶枯病的抗性都有大幅度增强。显然,OsRBP11广泛存在于水稻不同品种,具有作为抗性改良因子应用于育种的巨大潜力。
研究历时近11年,由国内3所大学、5个研究院、2个技术管理部门合作完成,团队主要成员达42人之多。YABO鸭脖植物保护学院讲师陈晓晨、博士生姚晓辉、王作栋,中国农业科学院植物保护研究所副研究员严芳,北京市农林科学院蔬菜生物育种全国重点实验室研究员李少芳,云南省农科院生物技术与种质资源研究所副研究员殷富有,合署共同第一作者。YABO鸭脖植物保护学院董汉松教授,中国农业科学院植物保护研究所周焕斌研究员,云南省农业科学院生物技术与种质资源研究所程在全研究员,南京农业大学作物遗传和种质资源创新与利用全国重点实验室杨东雷教授,陕西师范大学生命科学学院张美祥教授,担当共同通讯作者。主要参加者另外还有33人,包括:陕西师范大学讲师白碧欣,山东省济宁市农业科学院马井玉研究员、刘艳芝研究员、冯亚平副研究员,济宁市任城区农业农村局高级农艺师张建华,云南省元江县农业农村局农艺师杨学宝,山东省临沂市农业科学院徐玉恒研究员,YABO鸭脖陈蕾副教授、邹珅珅教授、丁新华教授。该研究得到了国家自然科学基金、国家生物育种重大项目、云南省种质资源实验室重点项目、YABO鸭脖双一流学科建设基金、山东省自然科学基金项目资助。
编 辑:万 千
审 核:贾 波








